/  二、研究生招生規模繼續擴大,關鍵領域支撐能力增強  /

2.1  研究生招生數量穩步增長

近年來,我國研究生招生規模始終呈現快速增長趨勢。研究生招生總人數從2011年的56萬增長至2022年的124.25萬。十年間,研究生招生總人數增長一倍多。

數據來源:教育部網站

2022年全國教育事業發展統計公報披露,全年研究生招生124.25萬人,比上年增加6.60萬人,增長5.61%;其中,博士生13.90萬人,碩士生共招收110.35萬人,碩士研究生招生量約占總量的89%。

數據來源:教育部網站
2.2  研究生招生規模擴張,高校校舍資源日趨緊張

根據最新數據,2022年全國共有在學研究生365.36萬人,比上年增加32.12萬人,增長率為9.64%,相較去年,增幅有所放緩。

數據來源:教育部網站

近年來,我國研究生招生規模逐年提高,大多數年份漲幅維持在3%-6%的區間。2017年非全日制納入統考,當年招生數量大幅增加,漲幅超過了20%。2020年為應對疫情影響,當年擴大碩士研究生招生規模18.9萬,漲幅同樣超20%。2021年和2022年研究生擴招放緩,漲幅基本維持在6%左右。

數據來源:教育部網站

研究生規模的不斷擴張,對于高校來說不僅是發展機遇,還是嚴峻的挑戰。在研究生規模擴大的同時,我國高校各資源配備卻略顯不足,其中高等學校生均校舍建筑面積呈現逐年下降趨勢。

2020年高校生均校舍面積28.77平方米,2022年高校生均校舍面積下降到了25.21平方米。

受制于校舍資源限制,伴隨研究生招生規模的擴張,近年一些高校不再向部分研究生提供宿舍。2024年招生簡章中,部分著名高校明確宣布對于非全日制研究生不再提供宿舍,一些則對全日制專碩也不再提供校內宿舍,也有部分高校對全日制碩士生實行自愿申請制。部分學校雖然不提供宿舍,學生需自行安排住宿,但會提供一定住宿補貼或交通補貼。

數據來源:教育部網站
2.3  部分高校碩士研究生招生增幅放緩

總體來看,多數高校碩士研究生招生規模呈現擴大趨勢。河南大學2024年計劃招收碩士研究生5800人左右,相比2023年增加招生計劃300人左右;哈爾濱工程大學今年計劃擴招208人;貴州大學今年計劃擴招200人。

數據來源:各高校官網

雖然各校招生規模不斷,但增幅較往年有所放緩。貴州大學五年間碩士研究生招生計劃持續增長。2020年計劃招收3642人,2024年計劃招收人數達到5000名,五年間增長1358人。不過2024年學校招生計劃增幅為4.2%,低于去年的6.7%。

數據來源:貴州大學官網

河南大學近五年碩士研究生招生計劃持續增長。由2020年的3600人,增長到2024年的5800人,五年間碩士研究生招生數量增長2200人。2024年學校招生計劃增幅為5.5%,低于去年的10%。

數據來源:河南大學官網

寧波大學近五年碩士研究生招生計劃持續增長。由2020年的2248人,增長到2024年的3757人,五年間碩士研究生招生數量增長1509人。2024年學校招生計劃增幅為2.45%,低于去年的2.92%。

數據來源:寧波大學官網
2.3.1  著名高校博士招生顯著增加

今年博士繼續呈擴招趨勢。2023年3月,在教育部新聞發布會上,時任教育部發展規劃司司長劉昌亞表示,“全國研究生在校生規模已經達到365.4萬人,近兩年增加比例比較快的是博士生,博士生的在校生規模已經達到55.6萬人,是2012年的2倍。”

日前,多所知名高校2024年博士研究生招生簡章發布,與往年相比,學校計劃招收攻讀博士學位研究生人數明顯增長。

數據來源:各高校網站

西安交通大學2024年計劃招收博士2100名,與2023年計劃招收人數1800名相比,增加300人,增幅逼近17%;

上海交通大學2024年計劃招收博士3500名左右(含醫學院);較上年增加300人,增幅也超過了8%。

南開大學2024年預計招收博士1500名左右,較上年增加100人,增幅達到7%。

2.4  理工農醫類招生量不斷增長 醫學引領增幅高點

近十年來,我國研究生教育緊密服務“四個面向”戰略部署,持續完善學科專業結構、人才培養結構,重點學科領域不斷加強。

從近年各學科研究生招生規模情況看,工學是招生人數最多的學科;其次是管理學;招生人數排名前五的學科依次還有醫學、理學和教育學。

2021年研究生招生總量較上一年增長6.32%。從各學科增長率方面看,醫學是增長率最高的學科,達到了9.03%,引領了增長高點;其次是藝術學,招生人數增長率達到了8.55%。

數據來源:教育部網站

從近三年的情況看,理工農醫類專業碩士研究生招生總人數也均呈現持續增長態勢。

數據來源:教育部網站

此外,從各學科門類碩士點、博士點占比情況看。近年來,數理化生等基礎學科得到加強,理工農醫類博士點、碩士點在全部博士點、碩士點的占比分別穩定在70%、50%左右。

數據來源:教育部網站
數據來源:教育部網站
2.5  專碩招生人數占比遠超學碩

根據國務院學位委員會、教育部最新印發《研究生教育學科專業目錄(2022年)》和《研究生教育學科專業目錄管理辦法》,新版目錄出現重大調整,在所有門類下均設置了專業學位,以適應國家重大戰略、關鍵領域和社會重大需求。根據安排,2023年下半年啟動的新一輪研究生招生、培養工作按新版目錄進行。

在研究生招生總人數中,專碩招生人數增長明顯。從2012年的19.7萬增長到2021年的64.9萬,專碩招生人數增長3倍多。

數據來源:教育部網站

近十年碩士研究生招生中,專碩占比逐年提升,2021年占比將近62%,遠超學碩。

數據來源:教育部網站

2024年專業碩士研究生擴招成為主流趨勢。教育部最新發布的《專業學位研究生教育發展方案(2020-2025)》的通知指出,支持學位授予單位優化人才培養結構,碩士研究生招生計劃增量主要用于專業學位。

清華大學在教育部舉辦的發布會上也披露,在讀研究生中,在碩士階段,專業碩士占比高達74%。

長安大學近六年來招收專業碩士人數逐年增長。從2019年招收專碩1490人,到2024年招收專碩2104人,六年間擴招專業碩士614人。

數據來源:長安大學官網

天津大學近四年來招收專業碩士人數逐年增加。從2021年招收專碩3355人,到2024年招收專碩3804人,四年間擴招專業碩士449人。

數據來源:天津大學官網

內蒙古大學2020年招收專碩1305人,到2024年招收專碩1882人,五年間擴招專碩577人。

數據來源:內蒙古大學官網
2.5.1  多所高校專碩學制延長

公開數據顯示,2017年專碩招生人數以56%的占比首度超越學碩,此后專碩招生規模持續增加,并呈現“力壓”趨勢。2022年,我國專業學位博士招生已達2.5萬人,專業學位碩士招生將近70萬人,占比高達60%以上。

未來的碩士研究生教育,將成為專碩的主場。如何保障研究生培養質量成為改革的關鍵。

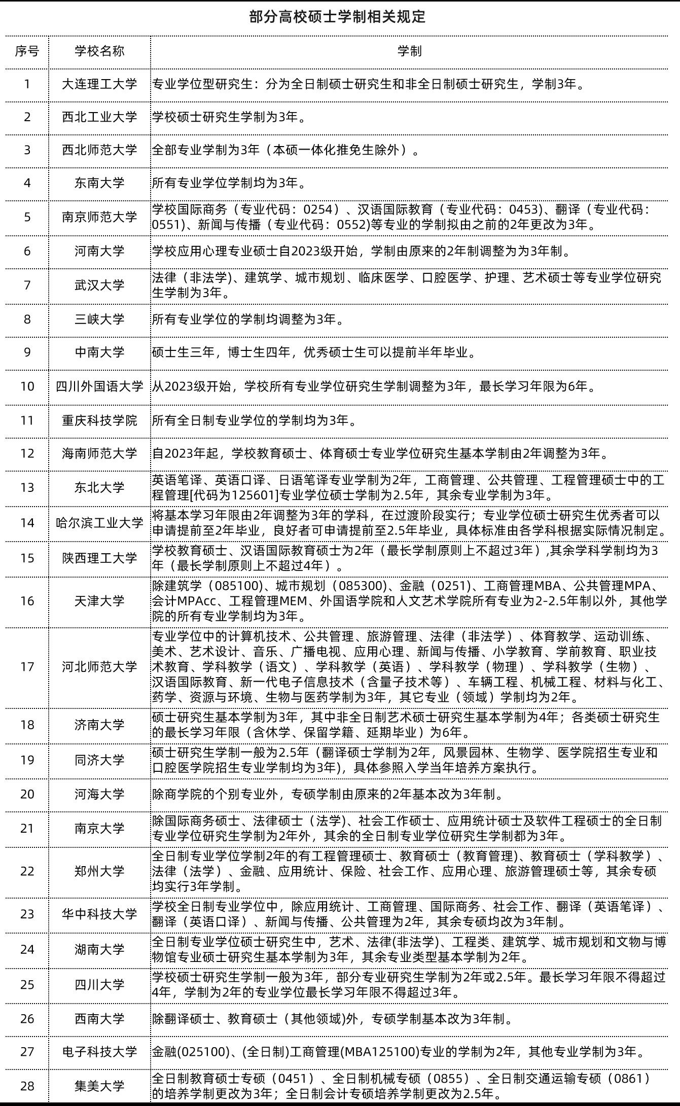
修業年限作為研究生教育的重要制度,更是關系到研究生培養的整體規劃。為提高培養質量,保障專業碩士有足夠的實習實踐與項目實踐經驗,高校普遍將專業碩士的學制從2年或2.5年延長至3年。

數據來源:各高校網站
2.5.2  部分高校停招學碩專業

近年來,根據國家關于學術學位與專業學位分類發展的意見,學術學位堅持高起點布局,重點布局博士學位授權點,專業學位則堅持需求導向,對于同時具有學術學位與專業學位的領域,側重布局專業學位,不少著名大學開始停招學術型碩士研究生。

2023年6月,西南大學經濟管理學院發布公告稱:從 2024 級開始,不再招收統計學專業學術碩士研究生。此外,中國科學技術大學和西北工業大學也宣布,不再招收軟件工程學術學位碩士研究生。東北林業大學的風景園林學、公共管理學兩個學碩專業也從2024年起停止招生。

據不完全統計,近年來,包括中國科學技術大學、復旦大學、北京大學、西南大學、四川大學、福州大學等在內的多所“雙一流”高校,官宣部分專業取消學碩招生。

數據來源:各高校網站

停招學碩專業有很多是統計學、法學、新聞學等更強調實際操作能力的專業,顯然更符合專業學位的定位。

2.6  服務國家發展戰略,大力發展交叉學科

2022年教育部發布新版學科專業目錄。本輪學科專業目錄修訂工作的一大亮點是完善了交叉學科門類,并增設了相關一級學科。2022年全國200多個學位授予單位自主設置了人工智能、大數據、新能源、雙碳等共700多個交叉學科點。

2023年12月,教育部在上海召開新時代研究生教育教學改革座談推進會。據悉目前已新增量子科學與技術、先進能源等39個目錄外一級交叉學科點和半導體材料與器件等6196個目錄外二級學科或交叉學科點,以增強研究生教育對科學前沿和關鍵領域的支撐能力。

2023年我國自主設置交叉學科的院校數量為232個,相較于2022年的院校數量增加25個。從2019年到2023年,5年間我國自主設置交叉學科的院校數量增加了78個。

數據來源:教育部網站

在數量方面,2023年我國學位授予單位(不含軍隊單位)自主設置交叉學科數量為860個,較2022年同比增長15.2%,2022年學位授予單位(不含軍隊單位)自主設置交叉學科數量為729個,較2021年增幅達到15.5%。2019年到2023年,5年間我國學位授予單位(不含軍隊單位)自主設置交叉學科數量增幅為40.9%。

數據來源:教育部網站
2.6.1  新版專業目錄加強關鍵領域學科支撐,從2024年入學學生中實行

2022年9月14日,國務院學位委員會、教育部印發《研究生教育學科專業目錄(2022年)》和《研究生教育學科專業目錄管理辦法》。第5版研究生教育學科專業目錄將自2023年起實施。新版目錄有14個門類,共有一級學科117個,博士專業學位類別36個,碩士專業學位類別31個。

據國務院學位委員會辦公室負責人介紹,新版目錄的變化主要有五方面:所有門類下均設置了專業學位;加強了對科技前沿和關鍵領域的學科支撐,新設智能科學與技術、遙感科學與技術、納米科學與工程等一級學科或交叉學科;更好地服務國家治理體系與治理能力現代化的需要,新設中共黨史黨建學、紀檢監察學、區域國別學等一級學科或交叉學科。

2.7  博士招生總體規模不斷擴大,專博招生呈現高增長趨勢

在研究生結構調整上,碩士更多以專碩為主,強調應用型人才培養,研究型人才則把重點更多放在了博士階段,并根據提高自主人才培養能力與質量的要求,博士招生規模進入擴張時期。

在博士招生方面,2020年博士招生11.6萬人;2022年博士招生達到13.9萬人,三年增長20%。

數據來源:教育部網站

博士研究生招生規模擴大的同時,專業學位博士增勢強勁。2015年我國專業學位博士招生人數為1925人,占博士總招生人數的比重僅為2.59%。2019年專業學位博士招生人數首次突破一萬人,占比提高到了9.88%。2021年專業學位博士招生繼續增長,人數達到1.81萬人,專業博士占比達到14.4%。

根據教育部日前發布的《關于深入推進學術學位與專業學位研究生教育分類發展的意見》,明確提出大幅增加博士專業研究生招生數量,我們可以預見專業博士將進入快速增長階段。

數據來源:教育部網站
2.7.1  博士推行申請考核制度

在近年博士不斷擴招的背景下,為進一步提高博士研究生培養質量,我國博士教育從招生、培養到學位授予等多方面進行了探索和改革。其中,深化博士生招生制度改革,推進完善“申請-考核”招生選拔機制,成為重中之重。

2020年9月11日,教育部、國家發展改革委、財政部發布《關于加快新時代研究生教育改革發展的意見》,提出深化考試招生制度改革,精準選拔人才。健全博士研究生“申請—考核”招生選拔機制,擴大直博生招生比例,研究探索在高精尖缺領域招收優秀本科畢業生直接攻讀博士學位的辦法。

2021年4月7日,廣東省教育廳、廣東省發改委、廣東省財政廳發布《關于加快新時代研究生教育改革發展的實施意見》,提出要大力支持廣州、深圳等地建設研究生教育高地,穩步擴大碩士研究生招生規模。以服務國家重大戰略、關鍵領域、區域重大需求為重點,積極增加一批博士、碩士授權單位和學位點。優化考試招生制度,健全博士研究生“申請-考核”招生選拔機制,擴大直博生招生比例。

2022年6月16日,北京市教委發布了《關于推進新時代北京研究生教育改革發展的實施意見》,提出要健全博士研究生“申請—考核”招生選拔機制,擴大直博生招生比例等。

2022年8月23日,上海三部門聯合發布《關于加快新時代上海市研究生教育高質量發展的實施意見》,其中提出,繼續推行博士“申請—考核”制,拓寬博士生選拔通道,擴大直博和碩博連讀比例。努力提高本科生推免比例,開展直博生和碩博連讀的長周期貫通培養。

據不完全統計,在全國147所“雙一流”高校中,多數已取消統考,實行“申請-考核制”。

上一章
目錄
下一章
eeuss影院www在线观看