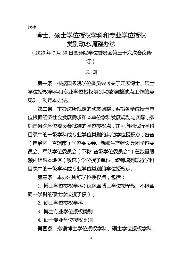
2013年,國務院學位委員會第30次會議審議通過了《關于開展博士、碩士學位授權學科和專業學位授權類別動態調整試點工作的意見》,建立了學位授權點“總量不變,有上有下”的動態調整制度,并于2014年啟動了試點工作。2015年,在總結試點工作經驗的基礎上,印發了《博士、碩士學位授權學科和專業學位授權類別動態調整辦法》(以下簡稱《辦法》),并決定自2016年起,學位授權點動態調整的范圍擴大到全國。經過6年的實施,各單位累計撤銷博士、碩士學位授權點1600余個,增列博士、碩士學位授權點1000余個,對引導學位授予單位主動優化學科專業結構、提升研究生教育質量發揮了重要作用。
近年來,學位工作改革力度不斷加大,學位授權自主審核工作、學位授權點合格評估工作全面鋪開,與學位授權點動態調整工作相互配合,共同形成了全面推進改革的局面。2020年7月,全國研究生教育會議召開。為貫徹落實會議精神,進一步加強與各項工作之間的協調銜接,完善學位授權點動態調整工作,深入推進學科專業結構調整,建設高質量研究生教育體系,在征求意見基礎上,國務院學位委員會對《辦法》進行了修訂并在國務院學位委員會第36次會議上審議通過。
修訂的主要內容有以下幾個方面:
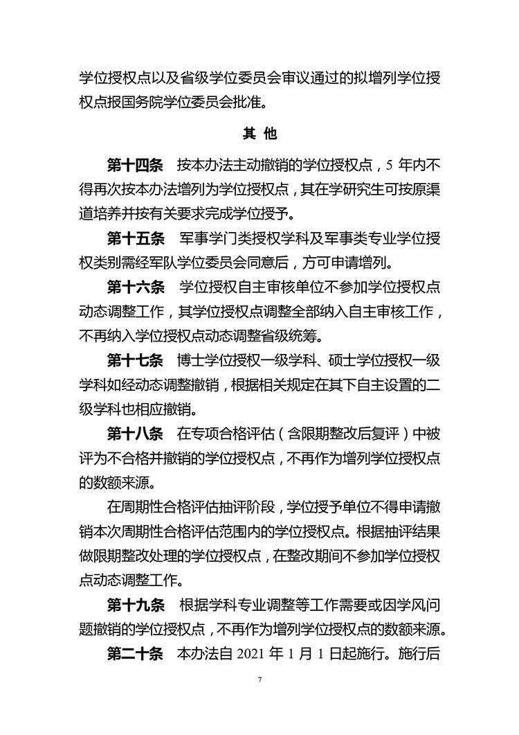
一是考慮到學位授權自主審核高校可每年通過自主審核工作撤銷、增列學位授權點,與學位授權點動態調整工作有所重合,為統一管理并進一步推動學位授權自主審核高校實現內涵式、高質量發展,修訂后的《辦法》規定學位授權自主審核單位增列、撤銷學位授權點全部納入學位授權自主審核工作,不再參加學位授權點動態調整工作。
二是考慮到國務院學位委員會對學位授權點合格評估辦法進行了修訂,為加強與學位授權點合格評估工作的銜接,修訂后的《辦法》進一步明確了在合格評估過程中的學位授權點參加動態調整的范圍,引導學位授予單位強化責任擔當,堅持質量導向,優化本單位學位授權點結構。
三是因工程專業學位類別已調整為電子信息等8個專業學位類別,不再按照工程碩士領域進行授權,修訂后的《辦法》對工程碩士、博士授權領域的表述進行了調整。
四是修訂后的《辦法》對有關問題的處理機制進行了完善,如撤銷一級學科學位授權點后,在其下自設二級學科點的處理辦法,以及因學風問題撤銷的學位授權點不參加動態調整工作,等等。
下一步,國務院學位委員會將進一步落實黨中央、國務院要求,認真實施好修訂后的《辦法》,推動各省、各學位授予單位強化質量意識,瞄準科技前沿和關鍵領域,不斷調整學科專業結構,為經濟社會發展提供更加有力的人才支撐。
附:博士、碩士學位授權學科和專業學位授權類別動態調整辦法







① 凡本站注明“稿件來源:教育在線”的所有文字、圖片和音視頻稿件,版權均屬本網所有,任何媒體、網站或個人未經本網協議授權不得轉載、鏈接、轉貼或以其他方式復制發表。已經本站協議授權的媒體、網站,在下載使用時必須注明“稿件來源:教育在線”,違者本站將依法追究責任。
② 本站注明稿件來源為其他媒體的文/圖等稿件均為轉載稿,本站轉載出于非商業性的教育和科研之目的,并不意味著贊同其觀點或證實其內容的真實性。如轉載稿涉及版權等問題,請作者在兩周內速來電或來函聯系。




教育在線

