4.6億元!廣東公示2026年教育發展專項(職業教育培優工程)資金安排方案
近日,廣東省教育廳網站發布了《關于2026年教育發展專項(職業教育培優工程)資金安排方案的公示》。

關于2026年教育發展專項(職業教育培優工程)資金安排方案的公示
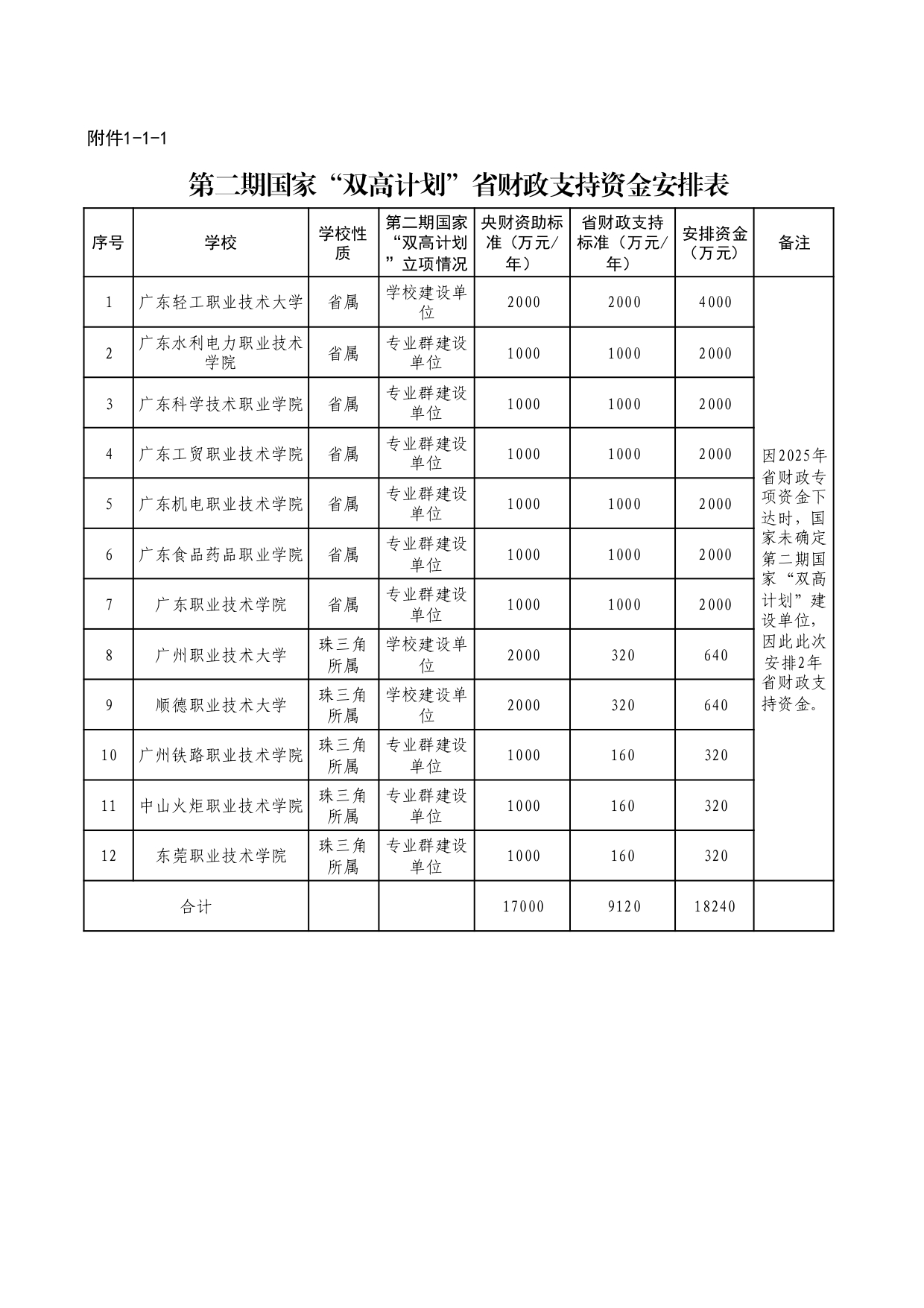
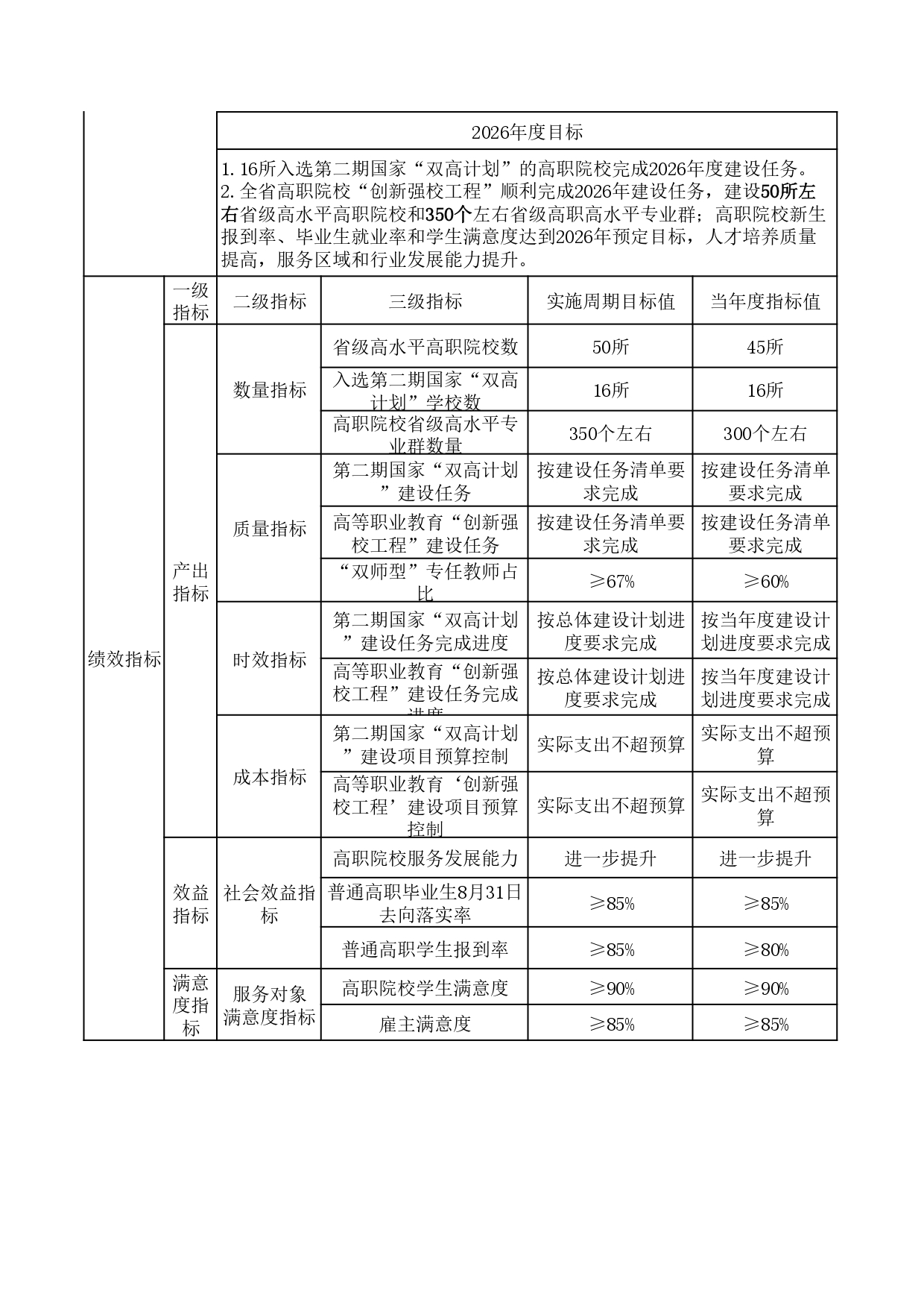
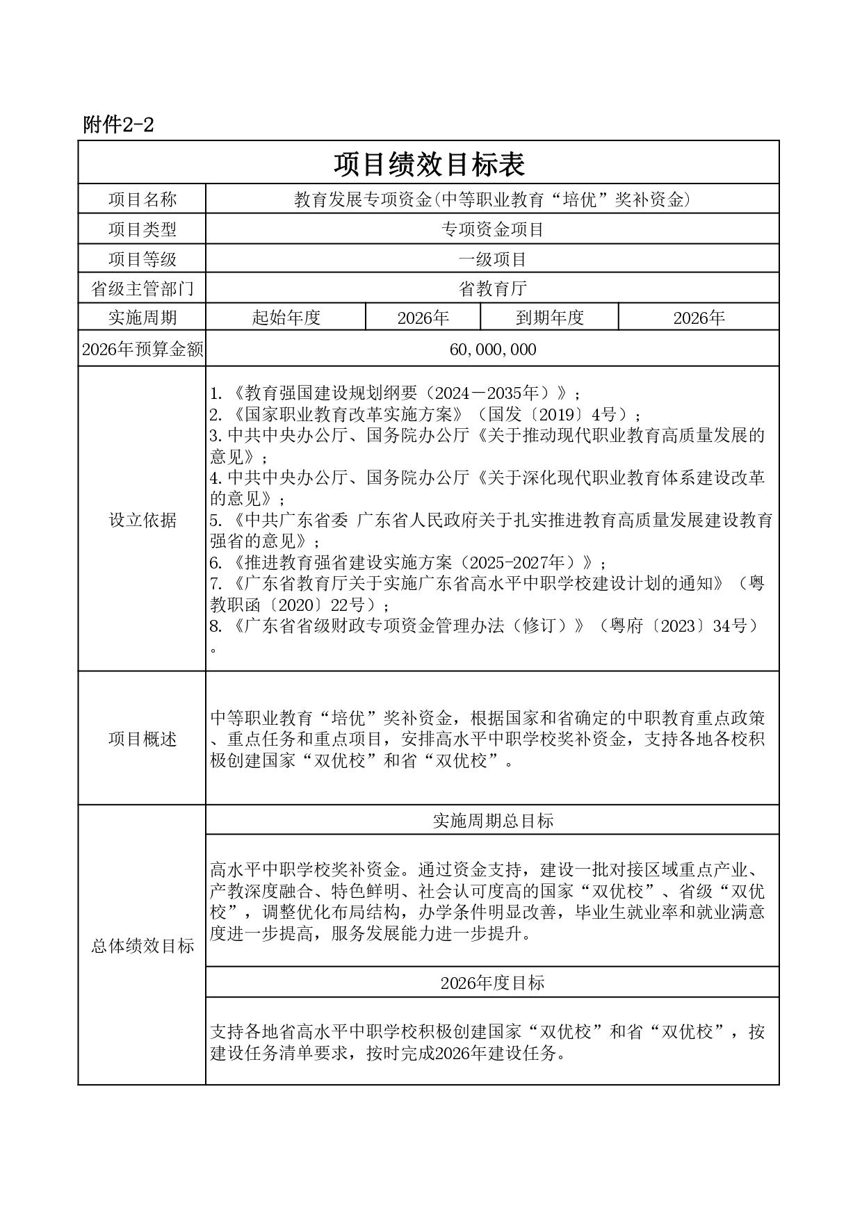
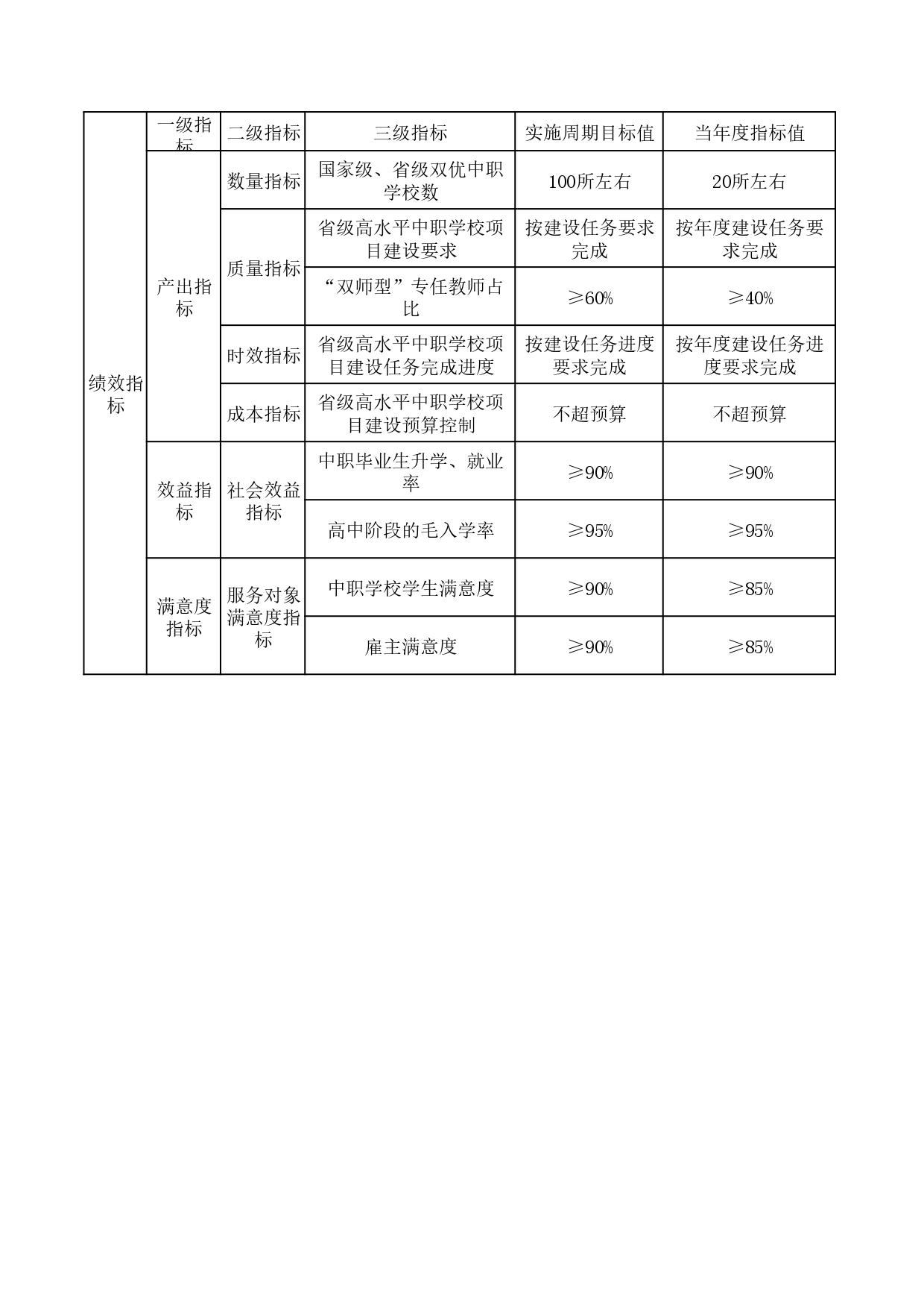
根據《廣東省省級財政專項資金管理辦法(2025年修訂)》(粵府〔2025〕56號)等文件要求,現將我省2026年教育發展專項(職業教育培優工程)資金46000萬元的分配方案及績效目標(見附件1、2)予以公示。公示期自2025年11月27日至2025年12月3日,共7天。
如對公示內容持有異議,請在公示期內以書面形式反映,反映情況和問題應堅持實事求是原則。以個人名義反映情況的,請提供真實姓名、聯系方式和反映事項證明材料等;以單位名義反映情況的,請提供單位真實名稱(加蓋公章)、聯系人、聯系方式和反映事項證明材料等。
受理單位:廣東省教育廳職業教育與終身教育處,地址:廣州市越秀區東風東路723號,郵編:510080,聯系電話:020-37629786,傳真:020-37627457。








免責聲明:
① 凡本站注明“稿件來源:教育在線”的所有文字、圖片和音視頻稿件,版權均屬本網所有,任何媒體、網站或個人未經本網協議授權不得轉載、鏈接、轉貼或以其他方式復制發表。已經本站協議授權的媒體、網站,在下載使用時必須注明“稿件來源:教育在線”,違者本站將依法追究責任。
② 本站注明稿件來源為其他媒體的文/圖等稿件均為轉載稿,本站轉載出于非商業性的教育和科研之目的,并不意味著贊同其觀點或證實其內容的真實性。如轉載稿涉及版權等問題,請作者在兩周內速來電或來函聯系。




教育在線

