1月11日,國家自然科學基金委員會正式發布《2024年度國家自然科學基金項目指南》。
相比去年的指南,今年有如下變動:

申請規定具體如下:
《2024年度國家自然科學基金項目指南》申請規定
申請人在申請 2024 年度科學基金項目之前,應當認真閱讀《國家自然科學基金條例》(以下簡稱《條例》)、本《指南》、相關類型項目管理辦法、《國家自然科學基金資助項目資金管理辦法》,以及與申請有關的通知、通告等。現行項目管理辦法與《條例》和本《指南》有沖突的,以《條例》和本《指南》為準。申請規定包括申請條件與材料、限項申請規定、預算編報要求、科研誠信和科技倫理要求、依托單位職責和責任追究等。
一、申請條件與材料
(一)申請條件
1. 依托單位的科學技術人員作為申請人申請科學基金項目,應當符合《條例》第十條第一款的規定:“(一)具有承擔基礎研究課題或者其他從事基礎研究的經歷;(二)具有高級專業技術職務(職稱)或者具有博士學位,或者有 2 名與其研究領域相同、具有高級專業技術職務(職稱)的科學技術人員推薦。”部分類型項目在此基礎上對申請條件還有特殊要求(詳見本《指南》正文相關部分)。
依托單位非全職聘用的工作人員作為申請人申請科學基金項目,應當在申請書中如實填寫在該依托單位的聘任崗位、聘任期限和每年的工作時間。
2. 從事基礎研究的境內科學技術人員,符合《條例》第十條第一款的規定,無工作單位或者所在單位不是依托單位的,經與在自然科學基金委注冊的依托單位協商,并取得該依托單位的同意,可以申請面上項目、青年科學基金項目,但不得申請其他類型項目。
該類人員作為申請人申請項目時,應當在申請書基本信息表和個人簡歷中如實填寫工作單位信息,并與依托單位簽訂書面合同(要求詳見《國家自然科學基金依托單位基金工作管理辦法》第十三條),書面合同無須提交自然科學基金委,留依托單位存檔備查。
與依托單位無聘用關系的境外人員,不能作為無工作單位或所在單位不是依托單位的申請人申請各類項目。
3. 自然科學基金委面向香港大學、香港中文大學、香港科技大學、香港理工大學、香港城市大學、香港浸會大學、嶺南大學、澳門大學、澳門科技大學和澳門城市大學等港澳地區依托單位的科學技術人員,開放青年科學基金項目、優秀青年科學基金項目、國家杰出青年科學基金項目申請,采用相同的資助模式和評審標準,不單獨設置指標。具體要求詳見本《指南》正文青年科學基金項目、優秀青年科學基金項目、國家杰出青年科學基金項目部分。
4. 正在攻讀研究生學位的人員(申請截止日期時尚未獲得學位)不得作為申請人申請各類項目,但在職攻讀研究生學位人員經過導師同意可以通過受聘單位(不含港澳地區依托單位)作為申請人申請面上項目、青年科學基金項目和地區科學基金項目(其中,在職攻讀碩士研究生學位人員不得申請青年科學基金項目)。申請時應當提供導師同意其申請項目并由導師簽字的函件,說明申請項目與其學位論文的關系,以及承擔項目后的工作時間和條件保證等,并將函件掃描件作為申請書附件上傳。受聘單位不是依托單位的在職攻讀研究生學位人員不得作為申請人申請各類項目。
5. 在站博士后研究人員可以作為申請人申請的項目類型包括面上項目、青年科學基金項目、地區科學基金項目和部分其他類型項目(由相應項目指南確定),但在聘(站)博士后研究人員不得通過港澳地區依托單位申請青年科學基金項目。
6. 地區科學基金項目申請人應當是在指定區域范圍內(詳見本《指南》正文地區科學基金項目部分)依托單位的全職工作人員,以及由中共中央組織部派出正在進行三年(含)期以上援疆、援藏的科學技術人員(受援依托單位組織部門或人事部門出具援疆或援藏的證明材料,并將證明材料掃描件作為申請書附件上傳);如果援疆、援藏的科學技術人員所在受援單位不是依托單位,允許其通過受援自治區內可以申請地區科學基金項目的依托單位申請地區科學基金項目。地區科學基金資助區域范圍以外的科學技術人員、地區科學基金資助范圍內依托單位的非全職工作人員、位于地區科學基金資助區域范圍內的中央和中國人民解放軍所屬依托單位的科學技術人員,不得作為申請人申請地區科學基金項目。
7. 受聘于依托單位的境外人員,不得同時以境內申請人和境外合作者[指國際(地區)合作研究項目的外方合作者]兩種身份申請項目。
國際(地區)合作研究項目[包括重點國際(地區)合作研究項目與組織間國際(地區)合作研究項目]境外合作者,在項目資助期滿前不得作為境內申請人申請其他類型項目(外國學者研究基金項目除外)。
境內身份的項目負責人,在項目資助期滿前不得作為境外合作者參與申請國際(地區)合作研究項目[包括重點國際(地區)合作研究項目與組織間國際(地區)合作研究項目]。
8. 為避免重復資助,自然科學基金委管理科學部項目與國家社會科學基金項目聯合限制申請,具體要求詳見本《指南》正文科學部資助領域和注意事項—管理科學部有關內容。
(二)申請材料
1. 申請書應當由申請人本人撰寫;申請人應當按照申請書填報說明和撰寫提綱要求提供申請材料;申請人和主要參與者應當規范填寫個人簡歷。注意在申請書中不得出現任何違反法律法規或含有涉密信息、敏感信息的內容。申請人應當對所提交申請材料的真實性、合法性負責。
2. 申請人應當根據所申請的項目類型,準確選擇“資助類別”“亞類說明”“附注說明”等內容。部分項目“附注說明”需要嚴格按本《指南》相關要求選擇,未要求選擇的應當留空。
3. 申請人應當根據申請書研究內容從“自由探索類基礎研究”和“目標導向類基礎研究”中選擇一類研究屬性。其中,“自由探索類基礎研究”是指選題源于科研人員好奇心或創新性學術靈感,且不以滿足現階段應用需求為目的的原創性、前沿性基礎研究;“目標導向類基礎研究”是指以經濟社會發展需要或國家需求為牽引的基礎研究。
對于試點分類評審的面上項目、青年科學基金項目和重點項目,自然科學基金委將結合申請人所選擇的研究屬性,組織專家進行分類評審。
4. 申請人應當根據所申請的研究方向或研究領域,按照本《指南》中的“國家自然科學基金申請代碼”準確選擇申請代碼,特別注意:
(1)選擇申請代碼時,盡量選擇到二級申請代碼(4 位數字)。
(2)重點項目、聯合基金項目等對申請代碼填寫可能會有特殊要求,詳見本《指南》正文相關類型項目部分。
(3)申請人在填寫申請書基本信息表時,請準確選擇“申請代碼 1”及其相應的“研究方向”和“關鍵詞”內容。
(4)申請人如對申請代碼有疑問,請向相關科學部咨詢。
5. 申請人填寫主要參與者時不列入學生,只需將參與項目的學生人數填入總人數統計表中。主要參與者的個人簡歷信息采用與申請人相同的在線方式采集。申請人應當通過信息系統邀請主要參與者在線填寫個人簡歷,并上傳由系統自動生成的主要參與者PDF 格式個人簡歷文件。未按要求上傳主要參與者個人簡歷的將無法提交項目申請。
對于個人簡歷中的代表性論文,應上傳公開發表的全文 PDF 電子版;代表性專著應上傳著作封面、摘要、目錄、版權頁等 PDF 格式的掃描件。
主要參與者中如有申請人所在依托單位以外的人員,其所在單位即被視為合作研究單位。合作研究單位應當具有獨立法人資格,境外單位不被視為合作研究單位。申請人應當在線選擇或準確填寫主要參與者所在單位信息。申請書基本信息表中的合作研究單位信息由信息系統自動生成。每個申請項目的合作研究單位不得超過 2 個(特殊說明的除外)。
6. 涉及科技倫理與科技安全(如生物安全、信息安全等)的項目申請,申請人和主要參與者應當加強科技倫理知識的學習,嚴格執行國家有關法律法規和倫理準則,并按照相關科學部的要求上傳相應附件材料的掃描件。
7. 具有高級專業技術職務(職稱)的申請人或者主要參與者的單位有下列情況之一的,應當在申請書中詳細注明:
(1)同年申請或者參與申請各類科學基金項目的單位不一致的;
(2)與正在承擔的各類科學基金項目的單位不一致的。
8. 申請人申請科學基金項目的相關研究內容已獲得其他渠道或項目資助的,請務必在申請書中說明受資助情況以及與申請項目的區別與聯系,避免同一研究內容在不同資助機構重復申請的行為。
申請人同年申請不同類型的科學基金項目時,應當在申請書中列明同年申請的其他項目的項目類型、項目名稱,并說明申請項目之間的區別與聯系。
9. 除特別說明外,申請書中的起始時間一律填寫 2025 年 1 月 1 日,結束時間按照各類型項目資助期限的要求填寫 20××年 12 月 31 日。
10. 申請人及主要參與者均應當使用唯一身份證件申請項目。
申請人在填寫本人及主要參與者姓名時,姓名應當與使用的身份證件一致;姓名中的字符應當規范。
曾經使用其他身份證件作為申請人或主要參與者獲得過項目資助的,應當在申請書相關欄目中說明,依托單位負有審核責任。
11. 依托單位應當提前從信息系統中下載《2024 年度國家自然科學基金依托單位項目申請承諾書》,由法定代表人親筆簽名并加蓋依托單位公章后,將掃描件上傳至信息系統(本年度只需上傳一次)。依托單位完成上述承諾程序后方可申請項目。
12. 科學基金項目全面實行無紙化申請。申請人在提交項目申請前,應當就申請材料全部內容征得主要參與者和合作研究單位同意。依托單位應當在申請截止時間前通過信息系統逐項確認提交本單位電子申請書及附件材料,在截止時間后 24 小時內在線提交本單位項目申請清單,無須報送紙質申請材料。
項目獲批準后,申請人和主要參與者本人應當在申請書紙質簽字蓋章頁上簽字。主要參與者中的境外人員,如本人未能在紙質申請書上簽字,則應當通過信件、傳真等方式發送本人簽字的紙質文件,說明本人同意參與該項目申請和所承擔的研究工作,隨紙質簽字蓋章頁一并報送。合作研究單位應當在紙質簽字蓋章頁上加蓋公章,公章名稱應當與申請書中單位名稱一致。已經在自然科學基金委注冊為依托單位的合作研究單位,應當加蓋依托單位公章;沒有注冊的合作研究單位,應當加蓋該法人單位公章。依托單位應當在申請書紙質簽字蓋章頁上加蓋依托單位公章,并將其裝訂在《資助項目計劃書》最后,一并提交。簽字蓋章的信息應當與信息系統中提交的最終版電子申請書保持一致。對于未按照上述要求提供簽字蓋章材料的,自然科學基金委將按照有關規定進行處理。
(三)關于不予受理情形的說明
按照《條例》規定,申請科學基金項目時有以下情形之一的將不予受理:
(1)申請人不符合《條例》、本《指南》和相關類型項目管理辦法規定的;
(2)申請材料不符合本《指南》要求的;
(3)申請項目數量不符合限項申請規定的。
二、限項申請規定
(一)一般性規定
1. 申請人同年只能申請 1 項同類型項目[重大研究計劃項目中的集成項目和戰略研究項目、專項項目中的科技活動項目、國際(地區)合作交流項目除外;聯合基金項目中,同一名稱聯合基金為同一類型項目]。
2. 上年度獲得面上項目、重點項目、重大項目、重大研究計劃項目(不包括集成項目和戰略研究項目)、聯合基金項目(指同一名稱聯合基金)、地區科學基金項目資助的項目負責人,本年度不得作為申請人申請同類型項目。
(二)申請和承擔項目總數的限制規定
除特別說明外,申請當年資助期滿的項目不計入申請和承擔項目總數范圍。初審不予受理的項目不計入申請和承擔項目總數范圍。
1. 申請和承擔項目總數的限制
具有高級專業技術職務(職稱)的人員申請(包括申請人和主要參與者)和正在承擔(包括負責人和主要參與者)以下類型項目總數合計限 2 項:面上項目,重點項目,重大項目,重大研究計劃項目(不包括集成項目和戰略研究項目),聯合基金項目,青年科學基金項目,地區科學基金項目,優秀青年科學基金項目,國家杰出青年科學基金項目,重點國際(地區)合作研究項目,直接費用大于 200 萬元/項的組織間國際(地區)合作研究項目(僅限作為申請人申請和作為負責人承擔,作為主要參與者不限),國家重大科研儀器研制項目(含承擔國家重大科研儀器設備研制專項項目),基礎科學中心項目,資助期限超過 1 年的原創探索計劃項目、專項項目(特別說明的除外,專項項目中的科技活動項目除外)。不具有高級專業技術職務(職稱)人員作為申請人申請和作為項目負責人正在承擔的上述類型項目數合計限 1 項,作為主要參與者申請和作為主要參與者正在承擔的上述類型項目數合計限 2 項。
具有高級專業技術職務(職稱)的人員作為主要參與者正在承擔的 2019 年(含)以前批準資助的項目不計入申請和承擔項目總數范圍,2020 年(含)以后批準(包括負責人和主要參與者)項目計入申請和承擔項目總數范圍。
不具有高級專業技術職務(職稱)人員作為主要參與者正在承擔的 2022 年(含)以前批準資助的項目不計入申請和承擔項目總數范圍,2023 年(含)以后批準(包括負責人和主要參與者)項目計入申請和承擔項目總數范圍。晉升為高級專業技術職務(職稱)后,原來作為負責人正在承擔的項目計入申請和承擔項目總數范圍,原來作為主要參與者正在承擔的項目不計入。
2. 不計入申請和承擔項目總數范圍的項目類型
創新研究群體項目、數學天元基金項目、直接費用小于或等于 200 萬元/項的組織間國際(地區)合作研究項目、國際(地區)合作交流項目、重大研究計劃項目中的集成項目和戰略研究項目、外國學者研究基金項目、專項項目中的科技活動項目、資助期限 1 年及以下的其他類型項目,以及項目指南中特別說明不受申請和承擔項目總數限制的項目等。
(三)部分項目類型的特殊規定
1. 國際(地區)合作類項目
正在承擔國際(地區)合作研究項目的負責人,不得作為申請人申請國際(地區)合作研究項目。
作為申請人申請和作為項目負責人正在承擔的同一組織間協議框架下的國際(地區)合作交流項目,合計限 1 項。
2. 國家重大科研儀器研制項目
具有高級專業技術職務(職稱)的人員,同年申請和參與申請的國家重大科研儀器研制項目數量合計限 1 項。
國家重大科研儀器研制項目負責人和具有高級專業技術職務(職稱)的主要參與者,在自然科學基金委做出資助決定之后至準予結題前不得申請或參與申請國家重大科研儀器研制項目。
國家重大科研儀器研制項目(部門推薦)負責人在自然科學基金委做出資助決定之后至準予結題前不得作為申請人申請除國家杰出青年科學基金以外的其他類型項目。
3. 聯合基金項目
試點企業創新發展聯合基金和“葉企孫”科學基金申請時不計入申請和承擔項目總數范圍,正式接收申請后計入。
4. 優秀青年科學基金項目、國家杰出青年科學基金項目
優秀青年科學基金項目和國家杰出青年科學基金項目申請時不計入申請和承擔項目總數范圍,正式接收申請后計入。
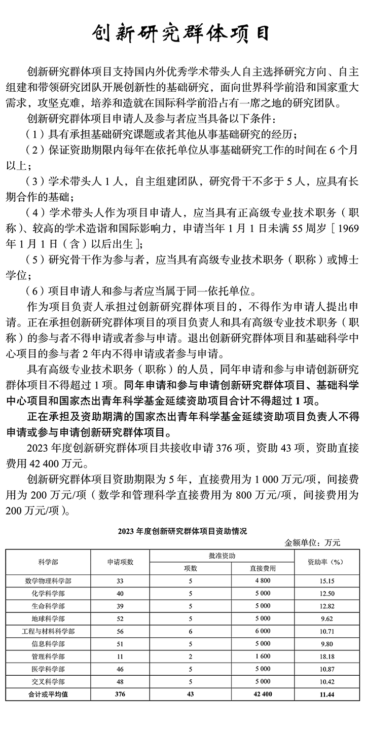
5. 基礎科學中心項目、創新研究群體項目、國家杰出青年科學基金延續資助項目
基礎科學中心項目申請時不計入申請和承擔項目總數范圍;正式接收申請到自然科學基金委做出資助與否決定之前,以及獲得資助后,計入申請和承擔項目總數范圍,但未進入現場考察環節的基礎科學中心項目不計入。
具有高級專業技術職務(職稱)的人員,同年申請和參與申請創新研究群體項目、基礎科學中心項目和國家杰出青年科學基金延續資助項目,合計限 1 項。
正在承擔創新研究群體項目的項目負責人和具有高級專業技術職務(職稱)的參與者,不得申請或參與申請創新研究群體項目和基礎科學中心項目,但在資助期滿當年可以申請或參與申請基礎科學中心項目。
基礎科學中心項目負責人及主要參與者(骨干成員)在自然科學基金委做出資助決定之后至資助期滿前不得申請或參與申請除國家杰出青年科學基金項目、優秀青年科學基金項目、重大研究計劃中的戰略研究項目、專項項目中的科技活動類項目以外的其他類型項目。
退出創新研究群體項目和基礎科學中心項目的參與者,2 年內不得申請或參與申請創新研究群體項目和基礎科學中心項目。
正在承擔及資助期滿的國家杰出青年科學基金延續資助項目負責人不得申請或參與申請創新研究群體項目。
6. 基礎科學中心項目、國家重大科研儀器研制項目(部門推薦)
申請人同年申請國家重大科研儀器研制項目(部門推薦)和基礎科學中心項目,合計限 1 項。
7. 原創探索計劃項目
原創探索計劃項目申請時不計入申請和承擔項目總數范圍,獲資助后計入(資助期限 1 年及以下的項目除外)。
申請人同年只能申請 1 項原創探索計劃項目(含預申請)。
(四)獲資助次數限制規定
1. 青年科學基金項目、優秀青年科學基金項目、國家杰出青年科學基金項目、創新研究群體項目:同類型項目作為項目負責人僅能獲得 1 次資助。
2. 外國青年學者研究基金項目、外國優秀青年學者研究基金項目、外國資深學者研究基金項目:同層次項目作為項目負責人僅能獲得 1 次資助。
3. 地區科學基金項目:自 2016 年起,作為項目負責人獲得資助累計不超過 3 次,2015 年以前(含 2015 年)批準資助的地區科學基金項目不計入累計范圍。
(五)國家科技計劃項目聯合限項規定
按照《科技部辦公廳 財政部辦公廳 自然科學基金委辦公室關于進一步加強統籌國家科技計劃項目立項管理工作的通知》要求,科學基金重大項目(限項目負責人和課題負責人)、基礎科學中心項目(限學術帶頭人和骨干成員)、國家重大科研儀器研制項目(限部門推薦項目的項目負責人和具有高級職稱的主要參與者)與國家重點研發計劃項目(不含青年科學家項目、科技型中小企業項目、國際合作類項目;限項目負責人和課題負責人)、科技創新 2030—重大項目(不含青年科學家項目,限項目負責人和課題負責人)實施聯合限項,科研人員同期申請和承擔的項目(課題)數原則上不得超過 2項。申請當年資助期滿的項目(課題)不計入統計范圍。
具有高級專業技術職務(職稱)的人員,申請(包括申請人和主要參與者)和正在承擔(包括負責人和主要參與者)國家重大科研儀器研制項目(含承擔國家重大科研儀器設備研制專項項目),以及國家重點研發計劃“重大科學儀器設備開發”重點專項和“基礎科研條件與重大科學儀器設備研發”重點專項(科學儀器方向)項目總數合計限 1 項。
(六)補充說明
1. 除原創探索計劃項目外,處于評審階段(自然科學基金委做出資助與否決定之前)的申請,計入本限項申請規定范圍之內;但未進入現場考察環節的基礎科學中心項目申請、未進入預算評審環節的國家重大科研儀器研制項目(自由申請)申請、未進入現場考察環節的國家重大科研儀器研制項目(部門推薦)申請,不計入申請和承擔項目總數范圍。
2. 申請人即使受聘于多個依托單位,通過不同依托單位申請和承擔項目,其申請和承擔項目數量仍然適用于本限項申請規定。
3. 現行項目管理辦法中,有關申請項目數量的要求與本限項申請規定不一致的,以本規定為準。
三、預算編報要求
(一)總體要求
申請人要嚴格按照黨中央國務院有關文件精神和《國家自然科學基金資助項目資金管理辦法》《國家自然科學基金項目預算表編制說明》等的要求,遵循“政策相符性、目標相關性、經濟合理性”的基本原則,結合項目研究實際需要,編報項目預算。依托單位要按照有關規定認真進行審核。
(二)編制內容
根據預算管理方式不同,科學基金項目資金管理分為包干制和預算制。
1. 包干制項目
包干制項目申請人應當本著科學、合理、規范、有效的原則申請資助額度,無須編制項目預算。
包干制項目的資金管理使用應當按照《國家自然科學基金資助項目資金管理辦法》和依托單位制定的包干制內部管理規定執行。
包干制項目的資金由項目負責人自主決定使用,按照直接費用和間接費用的開支范圍列支,無須履行調劑程序。
2. 預算制項目
預算制項目申請人應當結合項目平均資助強度,按照研究實際需要合理填寫各科目預算金額,只編報直接費用預算,間接費用由自然科學基金委統一核定。項目申請人應當填寫《國家自然科學基金預算制項目預算表》和《預算說明書》。
直接費用各科目如下:
設備費,是指在項目實施過程中購置或試制專用儀器設備,對現有儀器設備進行升級改造,以及租賃外單位儀器設備而發生的費用。計算類儀器設備和軟件工具可在設備費科目列支。應當嚴格控制設備購置,鼓勵開放共享、自主研制、租賃專用儀器設備以及對現有儀器設備進行升級改造,避免重復購置。
業務費,是指項目實施過程中消耗的各種材料、輔助材料等低值易耗品的采購、運輸、裝卸、整理等費用,發生的測試化驗加工、燃料動力、出版/文獻/信息傳播/知識產權事務、會議/差旅/國際合作交流等費用,以及其他相關支出。
勞務費,是指在項目實施過程中支付給參與項目研究的研究生、博士后、訪問學者以及項目聘用的研究人員、科研輔助人員等的勞務性費用,以及支付給臨時聘請的咨詢專家的費用等。
項目聘用人員的勞務費開支標準,參照當地科學研究和技術服務業從業人員平均工資水平,根據其在項目研究中承擔的工作任務確定,其由單位繳納的社會保險補助、住房公積金等納入勞務費科目列支。
支付給臨時聘請的咨詢專家的費用,不得支付給參與本項目及所屬課題研究和管理的相關人員,其管理按照國家有關規定執行。
其他來源資金,是指從依托單位和其他渠道獲得的資金。
《國家自然科學基金預算制項目預算表》,填寫申請科學基金予以資助的直接費用金額、各科目預算情況以及其他來源資金情況。直接費用各科目均無比例限制,由申請人根據項目研究需要,按照有關科目定義、范圍和標準等如實編列。
《預算說明書》,填寫對項目預算表中各科目預算所做的必要說明,以及對合作研究單位資質、資金外撥情況、自籌資金等進行的必要說明。其中,對單價≥50 萬元的設備進行詳細說明,對單價<50 萬元的設備費用進行分類說明。
在計劃書填報階段,預算制項目預算表中直接費用總額不應超過批準的直接費用預算總額,各科目金額原則上不應超過申請書各科目金額,經預算評審的項目應當按照評審意見進行調整。在執行過程中,除設備費預算調劑需報依托單位審批外,勞務費和業務費預算調劑可由項目負責人根據科研活動實際需要自主安排。
(三)合作研究外撥資金
1. 申請人與主要參與者不是同一單位的,主要參與者所在單位(境內)被視為合作研究單位。
2. 合作研究雙方應當在計劃書提交之前簽訂合作研究協議(或合同),并在《預算說明書》中對合作研究外撥資金進行單獨說明。
合作研究協議(或合同)無須提交,留在依托單位存檔備查。
3. 合作研究的申請人和合作方主要參與者應當根據各自承擔的研究任務分別編制預算(簡稱分預算),經所在單位審核并簽署意見后,由申請人匯總編報預算(簡稱總預算)。其中,申請書階段的分預算需經合作方主要參與者簽字(在預算表空白處),計劃書階段的分預算需經合作方主要參與者簽字和合作研究單位蓋章(在預算表空白處)。分預算無須提交,留在依托單位存檔備查。
4. 項目實施過程中,依托單位應當按《資助項目計劃書》和合同及時轉撥合作研究單位資金,并加強對轉撥資金的監督管理。
5. 經雙方協商約定不外撥資金的合作研究可以不簽訂合作研究協議(或合同),可以不分別編制預算,并在《預算說明書》中予以明確。
(四)依托單位及項目負責人責任
依托單位是科學基金項目資金管理的責任主體,應當建立健全“統一領導、分級管理、責任到人”的項目資金管理體制和制度,完善內部控制、績效管理和監督約束機制,加強對項目資金的管理和監督,認真審核項目預算、支出和決算,認真審批預算調劑,做到“賬表一致、賬實相符”,確保各項支出“真實、合法、有效”。項目負責人是項目資金使用的直接責任人,對資金使用的合規性、合理性、真實性和相關性負責。
(五)結余資金管理
科學基金項目資金是專門用于資助科學技術人員開展基礎研究和科學前沿探索,支持人才和團隊建設的專項資金。依托單位應當加強結余資金管理,動態監管資金使用并實時預警提醒,建立健全結余資金盤活機制,加快資金使用進度,提高資金使用效益。項目負責人應當按照科研活動需要,合理安排經費支出,既要避免突擊花錢,也要避免結余過多。
自然科學基金委準予結題的項目,結余資金留歸依托單位統籌使用。依托單位應當將結余資金統籌安排用于基礎研究直接支出,優先考慮原項目團隊的科研需求,并制訂完善項目結余資金使用管理辦法。自然科學基金委不予結題的項目,依托單位應當負責將結余資金在通知書下達后 30 日內按原渠道退回自然科學基金委。
(六)其他應當注意的問題
1. 根據《國務院辦公廳關于改革完善中央財政科研經費管理的若干意見》和《國家自然科學基金資助項目資金管理辦法》等有關精神,依托單位要落實好項目資金管理使用的主體責任,及時完善內部管理制度,創新服務方式,全面落實科研財務助理制度,改進財務報銷管理方式,利用信息化手段,建立符合科研實際需要的內部報銷機制。
2. 對于國家重大科研儀器研制項目,申請人應根據儀器研制的實際需要,按照目標相關、政策相符、經濟合理的原則,嚴肅認真編制項目預算。自然科學基金委將組織專家進行預算評審,對于申請經費嚴重超過實際需求的項目將不予資助。
3. 青年科學基金項目、優秀青年科學基金項目和國家杰出青年科學基金項目實行經費包干制,無須編制項目預算。
4. 預算數據以“萬元”為單位,精確到小數點后面兩位。各類標準或單價以“元”為單位,精確到個位。外幣需按中國人民銀行公布的即期匯率折合成人民幣。
四、科研誠信和科技倫理要求
為加強科學基金科研誠信建設和科技倫理治理,防范和遏制科學基金項目申請中的科研不端行為,現就有關科研誠信和科技倫理注意事項做出以下說明和要求。
(一)關于個人信息
1. 科學基金項目應當由申請人本人申請,嚴禁冒名申請,嚴禁編造虛假的申請人及主要參與者。
2. 申請人及主要參與者應當如實填報個人信息并對其真實性負責;同時,申請人還應當對所有主要參與者個人信息的真實性負責。嚴禁偽造或提供虛假信息。
3. 申請人及主要參與者填報的學位信息應當與學位證書一致;學位獲得時間應當以證書日期為準。
4. 申請人及主要參與者應當如實、準確填寫依托單位正式聘用的職稱信息(若是內聘職稱,依托單位應當具有相應職稱評定資質),嚴禁偽造或提供虛假職稱信息。
5. 無工作單位或所在單位不是依托單位的申請人應當在申請書基本信息表中如實填寫有關信息,嚴禁偽造信息。
6. 申請人及主要參與者應當如實、規范填寫個人履歷,包括詳細列出各時間段對應的職稱,嚴禁不寫中間職稱只寫最高職稱,如“1986 年至今教授”,嚴禁偽造或篡改相關信息。
7. 申請人應當如實填寫研究生導師和博士后合作導師姓名,不得錯填漏填。如果申請人為在職攻讀研究生學位人員,應當如實填報身份信息,不得隱瞞,并按“申請條件與材料”部分的要求提供相關材料。
(二)關于研究內容與基礎
1. 申請人應當按照本《指南》、申請書填報說明和撰寫提綱的要求填寫申請書報告正文,如實填寫研究內容和相關研究工作基礎等,嚴禁抄襲剽竊(包括但不限于剽竊他人學術觀點、研究思路、研究方案、具有完整語義的文字表述等),嚴禁弄虛作假,嚴禁違反法律法規、倫理準則及科技安全等方面的有關規定。
2. 申請人及主要參與者在填寫論文等研究成果時,應當根據論文等發表時的真實情況,如實規范列出研究成果的所有作者(發明人或完成人等)署名,不得篡改作者(發明人或完成人等)順序;對于個人簡歷中的代表性論文,還應當如實標注本人署名情況,不得虛假標注第一作者或通訊作者。
3. 申請人及主要參與者應當嚴格遵循科學界公認的學術道德、科技倫理和行為規范,涉及人的研究應當按照國家、部門(行業)和單位等要求通過倫理審查;不得使用存在偽造、篡改、抄襲剽竊、委托“第三方”代寫或代投以及同行評議造假等科研不端行為的“研究成果”作為基礎申請科學基金項目。
4. 不得同時將研究內容相同或相近的項目以不同項目類型或由不同申請人或經不同依托單位提出申請;不得將已獲資助項目重復提出申請。
5. 申請科學基金項目的研究內容不得是已向其他渠道提交申請且處于受理、評審期的;相關研究內容已獲得其他渠道或項目資助的,須在申請書中說明受資助情況以及與所申請科學基金項目的區別和聯系,不得將相同研究內容再次向自然科學基金委提出申請。
(三)其他有關要求
1. 依托單位與合作研究單位要貫徹落實中共中央辦公廳、國務院辦公廳發布的《關于進一步加強科研誠信建設的若干意見》《關于進一步弘揚科學家精神加強作風和學風建設的意見》《關于加強科技倫理治理的意見》的具體部署,按照《科技部 自然科學基金委關于進一步壓實國家科技計劃(專項、基金等)任務承擔單位科研作風學風和科研誠信主體責任的通知》的要求,建立和完善科研誠信和科技倫理教育、管理監督制度,加強對申請材料審核把關,杜絕不實夸大、弄虛作假等行為。
2. 申請人應當將申請書內容及科研誠信和科技倫理要求告知主要參與者,確保主要參與者全面了解相關內容和要求。申請人及主要參與者均應當對申請書內容和證明材料的真實性、完整性及合規性負責。申請人應當加強對課題組成員尤其是參與課題研究學生的相關教育培訓。
3. 被取消國家自然科學基金申請或參與申請資格或受到科研領域聯合懲戒的責任主體在處罰期內不得申請、承擔或參與新的科學基金項目。
4. 申請人和參與者、依托單位在提交項目申請前應當按要求做出相應承諾,并在項目申請和評審過程中嚴格遵守承諾。
5. 嚴禁從事任何可能影響科學基金評審公正性的活動。
五、依托單位職責
1. 依托單位應當嚴格按照《條例》、本《指南》、《國家自然科學基金依托單位基金工作管理辦法》、有關申請的通知通告、相關類型項目管理辦法和《國家自然科學基金資助項目資金管理辦法》等文件要求,組織本單位的項目申請工作。
2. 依托單位應當切實貫徹落實《國家自然科學基金委員會關于進一步加強依托單位科學基金管理工作的若干意見》,認真履行管理主體責任,加強和規范科學基金管理。
3. 依托單位應當建立完善的科技倫理審查機制,防范倫理風險。按照有關法律法規和倫理準則,建立健全科技倫理管理制度;加強倫理審查機制和過程監管;強化宣傳教育和培訓,提高科研人員在科技倫理方面的責任感和法律意識。
4. 依托單位應當建立完善的科技安全審查機制,不得提交含有涉密或敏感信息的項目申請。按照有關法律法規,建立健全科技安全管理制度;強化生物安全、信息安全等科技安全責任制;加強宣傳教育和培訓,提高科研人員在科技安全等方面的責任感和法律意識。
5. 依托單位應當對申請人的申請資格負責,并對申請材料的真實性和完整性進行審核。依托單位如果允許《條例》第十條第二款所列的無工作單位或者所在單位不是依托單位的科學技術人員通過本單位申請項目,應當按照《國家自然科學基金依托單位基金工作管理辦法》第十三條的要求履行相關職責,并簽訂書面合同。書面合同無須提交自然科學基金委,留依托單位存檔備查。
6. 依托單位應當確保本單位、合作研究單位、申請人及主要參與者不在限制申報、承擔或參與財政性資金支持的科技活動的期限內。
7. 依托單位應當注重提高項目申請質量,避免通過“全民動員”、設置硬性指標、實施與是否申請項目掛鉤的獎懲措施等方式盲目追求項目申請數量,逐步提升本單位基礎研究整體水平。
8. 依托單位應當通過信息系統及時在線上傳由法定代表人親筆簽名、加蓋依托單位公章的《2024 年度國家自然科學基金依托單位項目申請承諾書》掃描件,確保申請人能夠及時在線填寫并提交項目申請;并應當在規定時間內通過信息系統逐項確認提交本單位電子申請書及附件材料、在線提交本單位項目申請清單,確保項目申請的順利接收。
六、責任追究
1. 依托單位疏于管理,未按要求對申請材料的真實性、完整性以及科研誠信情況等履行審查職責的,或依托單位和合作研究單位違反承諾的,自然科學基金委將按照《條例》《科技部 自然科學基金委關于進一步壓實國家科技計劃(專項、基金等)任務承擔單位科研作風學風和科研誠信主體責任的通知》《科研失信行為調查處理規則》《國家自然科學基金項目科研不端行為調查處理辦法》《關于對科研領域相關失信責任主體實施聯合懲戒的合作備忘錄》、本《指南》的規定以及簽署的承諾,視情節輕重給予相應處理。
2. 申請人及主要參與者違反本《指南》或其他科學技術活動相關要求和承諾的,一經發現,自然科學基金委將按照《條例》和本《指南》等相關規定,視情節輕重予以終止評審等相應處理;對涉嫌違背科研誠信要求或科技倫理規范的學術不端行為,將予以調查,對存在問題的將嚴肅處理。
3. 對于發現和收到涉及違紀違法的線索和舉報,將按照管理權限移交相關紀檢監察部門處理。
各項目申請指南:










① 凡本站注明“稿件來源:教育在線”的所有文字、圖片和音視頻稿件,版權均屬本網所有,任何媒體、網站或個人未經本網協議授權不得轉載、鏈接、轉貼或以其他方式復制發表。已經本站協議授權的媒體、網站,在下載使用時必須注明“稿件來源:教育在線”,違者本站將依法追究責任。
② 本站注明稿件來源為其他媒體的文/圖等稿件均為轉載稿,本站轉載出于非商業性的教育和科研之目的,并不意味著贊同其觀點或證實其內容的真實性。如轉載稿涉及版權等問題,請作者在兩周內速來電或來函聯系。




教育在線

